Ремонт мотокосы своими руками. Конструкция бензокосы
Ремонт мотокосы своими руками. Конструкция бензокосы
Триммер состоит из трех частей: бензинового мотора, штанги с валом внутри и режущего елемента. Крутящий момент через вал передается от мотора к режущей головке. В триммерах с изогнутой штангой роль вала выполняет тросик. Сама штанга прикреплена к редуктору бензинового мотора. На штанге находится управление двигателем, также может крепится ремень, для удобного использования триммера. Режущим элементом в бензокосилках используется леска, намотанная на триммерную головку или специальный нож, используемый для обрезки больших сорняков.

Главным и самым сложным агрегатом в триммере является двигатель. В бытовых и полупрофессиональных мотокосах применяют два вида двигателей — 2-х или 4-х тактные. В зависимости от вида бензомотора – отличается его заправка и обслуживание.
- 2-х тактные моторы не имеют своей системы смазки, поэтому работают не на чистом бензине, а на смеси бензина и масла. Последнее, попадая в камеру возгорания смазывает движущиеся компоненты двигателя.
- 4-х тактные двигатели смазываются маслом, находящемся в картере. Работают они на чистом бензине без примесей.
Ремонт бензокосы своими руками и обслуживание триммера можно проводить без сторонней помощи. Если требуется замена запчастей мотора или его настройка – тогда надо обратиться в ремонтную мастерскую.
Первый запуск в начале сезона
Поздней весной, когда начинается активное применение бензокосилок, перед началом работы, надо сделать осмотр и проверку на работоспособность вашего инструмента. Обязательно надо смазать крутящиеся детали, осмотреть и при надобности заменить режущие элементы (нож или леску). Проверьте наличие в бачке топливной смеси. Если вы сливали топливо в конце предыдущего сезона, не забудьте закачать топливо в мотор с помощью подсоса (если он имеется в двигателе).
Если вы впервые пользуетесь триммером – обязательно ознакомьтесь с инструкцией по эксплуатации. Такая инструкция должна прилагаться для каждой бензокосы.
Запуск большинства двухтактных двигателей довольно прост. Используйте процедуру, описанную в инструкции вашего триммера, если она отличается от следующего:
- Переместите рычаг воздушной заслонки в положение «открыто». Триммер расположите на боку так, чтобы воздушный фильтр находился сверху.
- Удерживайте или заблокируйте дроссель во включенном положении (дроссель должен удерживаться до тех пор, пока двигатель не прогреется).
- Если устройство имеет переключатель включения / выключения, переместите его в положение включения (обычно обозначенное символом «I», а не «O»).
- Сделайте резкие, быстрые рывки ручкой стартера до тех пор, пока вы не услышите, как двигатель попытается запустить. Это должно происходить между 1-6 рывками, но не более.
- Прикройте дроссельную заслонку на половину и возобновите запуск стартера. Двигатель должен завестись после 2-6 дополнительных рывков. Если нет, переведите рычаг дроссельной заслонки в полное положение и еще раз потяните за ручку стартера. Верните рычаг на половину дросселя и потяните еще 3 раза.
- После запуска двигателя продолжайте удерживать кнопку пуска нажатой и дайте ему прогреться в течение 10 секунд, затем отключите систему запуска.
- Когда бензокоса разогреется, она должна перезапускаться с дросселем в прикрытом положении.
Ремонт двухтактного двигателя триммера. Первичная диагностика триммера.
На правильную работу двигателя и бензокосы в целом влияет огромное количество факторов, которые обычно связаны между собой. Если Вам не удается определить неисправность – обратитесь в проверенный сервисный центр.
Хотелось бы отметить, перед тем как приступать к разборке и серьезному ремонту, следует проверить элементарные расходные материалы. Эти «мелочи» часто влияют на работу и, возможно, ремонт триммера обойдется так сказать «малой кровью».
Свеча зажигания — отсутствие нагара, зазор электрода (0,5-0,6мм — либо согласно инструкции), хорошая искра

Топливный фильтр – отсутствие загрязнений, механических повреждений, хорошая пропускная способность. Периодическая замена согласно графику технического обслуживания в инструкции по эксплуатации

Воздушный фильтр – отсутствие опилок и загрязнений. Периодическая очистка в мыльном растворе и продувка под высоким давлением. Замена воздушного элемента согласно инструкции по экплуатации
Ознакомимся с другими возможными неисправностями:
1. Подсос воздуха в двигатель
Стоит отметить, что многие владельцы путают подсос воздуха с неисправностью карбюратора. Симптомы по дсоса воздуха в двигатель – сильное завышение оборотов, как кратковременное, так и постоянное. Либо коса просто отказывается заводиться.
Основные причины подсоса воздуха на китайском триммере:
- пропускает сальник коленвала (12*22*7мм малый) – со стороны стартера
- пропускает сальник коленвала (15*30*7мм большой) – со стороны маховика
- износ прокладок карбюратора
- трещина на адаптере карбюратора
Собственно, понять что именно из этого списка стало причиной подсоса воздуха на бензиновой косилке можно только путем детального осмотра. Откручивать, снимать и мучиться придется в любом случае, так что дальше по порядку.
Замена сальников китайского триммера.

Одной из главных причин подсоса воздуха в двигатель являются сальники коленчатого вала. Вообще эта проблема является самой распространенной на китайских триммерах и в некоторых случаях сальники начинают пропускать воздух уже в первый год службы. Всему виной некачественные резинотехнические изделия подобных косилок, ну и естественный износ тоже никто не отменял.
С двух сторон коленвала установлены сальники разного размера (12*22*7мм малый и 15*30*7мм большой). На сальники смело можно грешить, если он начинает «сопливить». Еще один показатель их неисправности — это плавающие обороты при работе на «горячую». Далее детально рассмотрим процесс замены.
Замена сальника китайского триммера со стороны стартера:

Выкручиваем свечу зажигания, блокируем движение поршня стопором. Снимаем стартер (п.31). Головкой на 13мм откручиваем храповик стартера (п.35). Следы бензосмеси на сальнике, свидетельствуют о его необходимой замене. Тонкой плоской отверткой (шилом, или любым похожим предметом, что есть под рукой) извлекаем старый сальник (п.36), поддеваем его отверткой со стороны коленвала и снимаем его.
На внутреннюю поверхность нового сальника перед установкой наносим небольшое количества масла (можно масло, что используем для приготовления бензосмеси)
Продуваем и обезжириваем посадочное место под сальник, равномерно устанавливаем новый сальник.
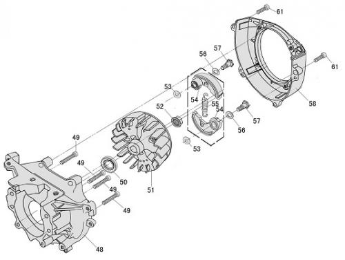
Замена сальника бензинового триммера со стороны маховика:

Выкручиваем свечу зажигания, блокируем движение поршня стопором.
Для удобства снимаем крышку картера (п.58) открутив 4 винта (п.61)
Откручиваем 2 винта крепления сцепления (п.57) с шайбами (п.56), снимаем сцепление в сборе и шайбы под ним (п.53)
Откручиваем гайку (п.52) маховика (п.51), но не до конца. Не сильным ударом по гайке «сбиваем его с коленвала». Откручиваем гайку, снимаем маховик и шпонку. Осмотрим поверхность сальника – следы влаги, либо влажных загрязнений, потертости и прочие повреждения на нем являются сигналом к его замене.
Тонкой плоской отверткой (шилом, или любым похожим предметом, что есть под рукой) извлекаем старый сальник (п.50), поддеваем его отверткой со стороны коленвала и снимаем его.
На внутреннюю поверхность нового сальника перед установкой наносим небольшое количества масла (можно масло, что используем для приготовления бензосмеси).
Замена прокладок и адаптера карбюратора на китайском триммере:
Другой причиной подсоса воздуха может стать адаптер карбюратора.
Замена коленвала на бензокосе. Бензокоса прогреется и глохнет (Смена поршневой группы).Repair brush cutter, the new piston group
Починить маленькие неисправности несложно. Ремонт бензинового триммера в более сложных случаях востребует проведения подготовительной диагностики для выяснения четких обстоятельств. Если имеются надлежащие познания и способности слесарных работ, то проблемы конечно устранять без помощи других, заменяя сломавшиеся детали.
Чтоб разобрать бензокосу для проведения работ по ремонту пригодятся, выражаясь проще, такие приспособления:
- набор отверток (с различными наконечниками) и гаечных ключей;
- маленький съемник для снятия подшипников;
- особый свечной ключ;
- молоток.
Каждый раз пригодится разбирать отдельные узлы.
Следует учесть, что стартер (пускач) в ряде моделей является неразборным — в данном случае при дилеммах вместе с ним вероятна только смена элемента. Если узел разбирается, то его есть вариант отремонтировать, сняв и заменив веревку и пружину, или установив последнюю к месту (по готовности ее из зацепления).
Часто требуется проводить ремонт штанги триммера. Она это конструкцию из таких частей:
- приводного вала из стали, имеющего на верхнем и нижнем концах многогранные или квадратные шлицы;
- трубки из алюминия;
- пластмассовой втулки, созданной для поддержания централизованного положения приводного вала в трубке (чтоб не произошло его вибраций);
- амортизатора из резины, подходящего для соединения штанги с мотором;
- руля с ручкой, применяемой для управления, и стойкой, ремнем.
В неких моделях амортизатор имеется меж управляющий стойкой и штангой. Нашему клиенту остается управляющие элементы (рычаг блокировки, выключатель зажигания, кнопка газа) размещаются на ручке.
К нижнему концу штанги подсоединяется конический угловой редуктор, однако некие легкие модели выпускаются без него. Это связано затем, что штанга у их имеет изогнутую форму, а валом является.
Как надо разобрать штангу и собрать ее потом для смазки вала или его смены, детально покзано в
Нередко происходит так, что многогранные по другому квадратные шлицы приводного вала «слизываются», при всем этом рабочий механизм не крутится или делает это с перобуксовкой. Тогда вал меняют.





